第一章总则
第一条 制定依据。为进一步规范和加强省属高等学校基本建设管理工作,提高决策水平、保障投资效益,推动省属高等学校持续健康高质量发展,根据有关法律法规和相关政策,制定本办法。
第二条 适用范围。本办法中的省属高等学校是指省级部门管理的高等学校(以下简称省属高校)。本办法适用于省属高校新建、改建、扩建等基本建设项目(含大型维修改造项目,以下统称建设项目)。
第三条 基本要求。省属高校应遵循基本建设规律,严格遵守基本建设程序,严格执行“三重一大”决策制度。省属高校是基本建设的责任主体,负责编制项目计划,报批建设项目、筹措建设资金并组织实施基础设施提质工程“一校一策”项目等。
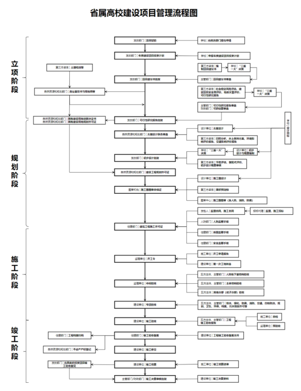
第二章项目计划申报
第四条 编制计划。省属高校应根据基础设施提质工程“一校一策”方案,确定建设项目和投资方案,在此基础上结合事业发展需要和财务能力,编制五年基本建设规划;根据规划结合上一年度投资完成情况及当年预算编制年度投资计划,并及时上报主管部门、发改部门及财政部门审核。审核通过后,由主管部门向发改、财政部门申请纳入年度浙江省省级政府投资计划,未列入计划的项目原则上不予审批项目建议书、可行性研究报告、初步设计等,不予安排省级财政性资金预算。
第五条 分类申报。根据项目前期成熟度,列入省级政府投资项目年度计划的项目分为储备类项目和实施类项目。储备类项目应符合已批复的基础设施提质工程“一校一策”方案及有关规划,或者省委、省政府有明确要求的;实施类项目原则上应完成可行性研究报告批复,必须落实资金来源,当年应开工建设。
第六条 申报流程。项目申报严格执行赋码制,依托省重大建设项目库完成填报,并同时向主管部门、发改部门、财政部门报送请示文件及项目汇总表。省属高校应依据年初计划实际执行情况和主管部门工作要求编制调整计划,在年中预算调整前报送。
第三章 项目前期审批
第七条 审批环节。省属高校建设项目应履行校内“三重一大”等决策程序,经主管部门审核同意后,方可开展前期审批工作。开工前的审批环节主要包括用地预审与选址意见书审批、立项审批(含项目建议书、可行性研究报告审批)、建设用地规划许可证审批、初步设计审批、建设工程规划许可证审批、施工许可证审批等。
第八条 项目建议书。根据有关规定,列入《浙江省高等教育发展总体规划(2023—2027年)》(浙发改社会〔2024〕24号)和学校“一校一策”方案的项目,可以合并编报审批项目建议书、可行性研究报告,仅审批可行性研究报告(代项目建议书)。省属高校因规划设计、土地征用、争取资金等需要,可报请审批建设项目的项目建议书。
申报项目建议书应提供以下材料:
(一)请示文件;
(二)学校“三重一大”决策会议纪要;
(三)项目建议书,主要包括项目概述、建设背景和必要性、需求分析与产出方案、项目选址与要素保障、建设方案、运营方案、投资估算与资金筹措、影响效果分析、项目风险管控方案、研究结论及建议、附表附图和附件等内容;
(四)其他相关材料。
第九条可行性研究报告。项目建议书批复后,省属高校应征询自然资源、建设等部门意见,根据实际需要开展社会风险评估,改造项目需开展房屋安全性鉴定和抗震鉴定,获得相应批复材料,可报请审批建设项目的可行性研究报告。
申报可行性研究报告应提供以下材料:
(一)请示文件;
(二)学校“三重一大”决策会议纪要;
(三)不动产权证等证明;
(四)自然资源部门出具的规划选址意见等;
(五)可行性研究报告及编制单位资质文件,可行性研究报告应按照《国家发展改革委关于印发投资项目可行性研究报告编写大纲及说明的通知》(发改投资规〔2023〕304号)要求编制,主要包括概述、建设背景和必要性、需求分析与产出方案、项目选址与要素保障、建设方案、运营方案、投资估算与资金筹措、影响效果分析、项目风险管控方案、研究结论及建议、附表附图和附件等内容;
(六)资金筹措证明和资金来源承诺;
(七)维修改造项目需提供不动产权证书、房屋安全性鉴定和抗震鉴定结果等;
(八)视项目情况提供社会风险评估报告;
(九)其他相关材料。
第十条 初步设计。可行性研究报告获批后,省属高校应委托有相应资质的单位严格依照可行性研究报告批复文件编制初步设计及概算,原则上应在可行性研究报告批复文件下达之日起6个月内上报初步设计。初步设计方案应与可行性研究报告方案基本一致,包括建设规模、建设内容、建设方案、用途功能。初步设计方案拟作较大变更的,需申请调整可行性研究报告。
申报初步设计及概算应提供以下材料:
(一)请示文件;
(二)学校“三重一大”决策会议纪要;
(三)初步设计报告,主要包括设计总说明、总平面图、各专业计算书及设计图纸、工程概算书等;
(四)其他相关材料。
第十一条 其它要求。建设项目应在可行性研究报告批复文件下达之日起2年内开工建设,已完成立项审批2年内无法开工建设的项目,需及时向主管部门和发改部门汇报;建设项目申报和审批需通过浙江省投资项目在线审批监管平台进行。
第四章项目实施管理
第十二条 组织机构。省属高校应建立完善项目建设组织机构,实行法人责任制度,主要领导对项目建设负总责,分管领导对相关工作负领导责任,规划、基建、后勤、采购、资产、财务、审计、纪检监察等相关部门根据职能职责分别负责建设项目的组织实施、资金管理、审计监督、廉政建设等工作。省属高校应切实加强基建工作岗位人员配置和业务培训,根据学校建设任务和项目实际情况,在基建管理部门配置或聘任能满足基本建设工作要求的专业技术及管理人员,学校基建、后勤处室负责人超过5年必须轮岗交流。
第十三条 招投标管理。省属高校应按照国家相关规定,严格落实招标投标管理制度。根据国家发展改革委《必须招标的工程项目规定》(2018年第16号令),限额规定及以上的工程建设项目包括项目的勘察、设计、施工、监理、重要设备和材料的采购等均应采用招标方式确定中标单位。依法必须招标之外的服务、限额规定以下项目等未纳入依法必须招标的项目,省属高校应落实政府采购政策规定,并制定相应的内控制度,规范管理。
第十四条 合同管理。省属高校应严格落实合同管理制度。招标人和中标人应按照招标文件和投标文件签订书面合同。合同主要条款应与招标文件和投标文件内容一致,不得另行订立背离合同实质性内容的其他协议。
第十五条质量管理。省属高校应对建设项目依法办理施工许可手续,应依据国家《建设工程质量管理条例》,完善工程质量控制体系,建立健全工程质量责任追究制度,实行工程质量终身负责制度,保证建设项目工程质量。鼓励采用智能建造、绿色建造、装配化装修等方式优化建设项目的设计、生产、施工、运维等全生命周期过程,打造精品示范工程。
第十六条投资管理。省属高校应建立健全投资控制管理体系,严格落实基本建设项目变更管理制度,严禁擅自扩大建设规模,提高建设标准,增加建设投资。原则上不得超概算建设项目,确需调整的超概项目,应按相关规定完成概算调整审批手续。
第十七条 安全管理。省属高校应高度重视安全生产工作,切实落实安全生产主体责任,加强安全生产风险管理,依法依规办理安全生产相关审批手续。按要求做好建设项目安全设施“三同时”工作,强化全过程安全监督管理,有效杜绝安全生产事故,确保施工现场和校园安全。建设项目的合理工期不得随意压缩或拖延。
第十八条竣工验收。省属高校应按照国家相关规定,严格落实项目竣工验收制度,应做好工程规划、人防及消防等专项验收和竣工验收。建设项目未经验收或验收不合格,不得交付使用。
省属高校应建立健全建设项目档案管理制度,由专人负责档案资料的收集、保管、整理和移交等相关工作。
省属高校应在项目竣工验收后将竣工报告书面报主管部门,按规定办理竣工验收备案手续,按要求通过投资项目在线审批监管平台报批政府投资项目竣工验收。
省属高校应按照批复及基本建设财务制度等有关规定,及时办理资产移交和产权登记手续,加强对固定资产的管理,发挥好项目投资效益。
第五章项目资金管理
第十九条 预算管理。省属高校应积极落实筹资主体责任,多渠道筹集建设资金,鼓励积极向上争取中央预算内投资等支持,防范财务风险。应依据《浙江省政府投资预算管理办法》和批复的“一校一策”方案编制建设项目预算,报财政部门审批,并在预算管理一体化系统中按要求入库,年度资金使用应编入部门预算。使用中央或省级财政性基本建设专项资金的项目,须严格执行有关专项资金管理规定。
第二十条 支付管理。省属高校应建立健全项目资金管理办法和审批程序,建设项目管理和财务管理分离,实行工程款支付会签制度。项目政府预算资金和财政专户管理资金的支付,按照国库集中支付制度有关规定执行,根据合同约定和工程价款结算程序,直接支付至施工单位等最终用款人。项目建设单位应认真履行价款结算审核的主体责任,项目主管部门应切实履行监督职责,财政部门按抽查监督与重点监督相结合的方式对工程价款结算开展监督。
第二十一条 决算管理。省属高校将年度资金使用情况按要求编入部门决算;项目竣工后,应编制项目竣工财务决算,完成政府投资项目竣工验收后按规定办理项目竣工财务决算审批。财政部门和主管部门对项目竣工财务决算实行先审核、后批复的办法。对已交付使用但未办理竣工财务决算的建设项目,应按照国家统一的会计制度确定暂估价值登记资产账,办理权属登记,竣工财务决算后再按实际成本调整原来暂估价值。
第二十二条结余管理。按照项目资金来源属于财政资金的部分,应在项目竣工验收合格后3个月内,按照预算管理制度有关规定收回财政。
第六章项目监督与审计
第二十三条廉政建设。省属高校应依照本办法和国家相关规定,建立健全建设项目的决策、管理、监督、制约机制和相关制度,加强对建设项目各个环节的监督管理,把廉政建设责任落实到位,把廉政风险防范工作融入建设项目的日常管理工作。应依法严格管理项目建设资金,专款专用,不得转移、挪用、挤占、截留资金。
第二十四条 审计监督。省属高校、主管部门、审计机关共同落实高校建设项目全流程全覆盖审计要求,分层分级开放省属高校预算一体化系统查询权限,强化对每一个项目的事前指导、事中跟踪、事后审计。
内部审计。省属高校应加强对建设项目的内部审计工作,建立健全建设项目内审制度,规范审计工作程序,推进建设项目全过程跟踪审计或其他专项审计,重大工程建设项目专项审计报告出具后一个月内向主管部门报送。
部门审计。主管部门应加强对高校建设项目的管理监督,项目实施期间组织开展专项审计调查,对高校建设项目进行跟踪管理,并负责对高校建设项目内部审计报告质量审核把关。
国家审计。审计机关依照法定职责,对高校建设项目的建设管理和资金使用情况开展审计,并与主管部门建立审计监督协同机制,加强高校建设项目内部审计工作的业务指导,督促审计发现问题的整改落实。
第二十五条违规责任。违反本办法和国家相关规定要求,造成建设项目质量低劣、产生责任事故的省属高校,由主管部门予以通报,情节严重的扣减或暂停财政资金拨付,不予批准新的建设项目;对相关责任人员,依规依纪依法追究其责任,对涉嫌犯罪的移交司法机关。
第七章附则
第二十六条本办法有关内容,如有关法律、行政法规等另有规定的,从其规定。省教育厅直属单位建设项目参照本办法执行,以市县为建设主体的省属高校建设项目及其他高校建设项目可参照执行。
第二十七条 本办法自2025年5月1日起施行。本办法施行后原《浙江省教育厅关于进一步加强高等省属高校基本建设管理工作的通知》(浙教计〔2008〕78号)同步废止。
